当前位置:首页 > 新闻中心 > 分会动态

中交协新技术分会团体标准突破百项,驱动智慧交通高质量发展

发表时间: 2025-12-25 作者: 来源:交通运输新技术网 点击:1167次

近日,中国交通运输协会新技术促进分会(以下简称“新技术分会”)团体标准累计发布数量已突破100项,标志着分会标准化建设迈入重要阶段,为行业技术规范与高质量发展奠定了坚实基础。

一、体系建设与质量保障并重,夯实标准化基础

新技术分会坚持需求导向,紧密围绕行业发展趋势与产业应用实际,持续推进团体标准建设。目前已发布的100项标准覆盖铁路、公路、水运、民航、桥梁、隧道等多个领域,初步形成具有行业覆盖面和实践指导意义的标准成果,有效支撑相关技术的规范化与融合发展。

分会高度重视标准质量,在协会指导下建立了覆盖“项目征集—立项评审—编制协调—技术审查—发布推广”的全流程工作机制。依托专家资源库,分会常态化组织标准审查与专题研讨,协助课题组完善内容,切实保障标准文本的技术严谨性与行业适用性,确保编制工作高效有序推进。

二、立体化宣贯与落地跟踪,推动标准应用见效

为提升标准的行业认知度与实施效果,分会积极利用行业会议等平台,以线上线下融合方式开展标准发布活动,扩大传播范围,增强行业影响力。

在宣贯方面,分会通过线下设置标准分论坛、组织专家深度解读,线上依托“中交协联交通科学大讲堂”等平台开展系列专题讲座,系统讲解标准技术要点与应用实例,助力行业理解掌握标准内容。

分会还注重标准在实际项目中的落地转化,持续收集来自应用单位的反馈信息。这些来自工程一线的实践反馈,既验证了标准的实用价值,也为后续标准的修订与完善提供了重要依据。

三、凝聚行业共识,协同共建标准化生态

在协会的指导和全体成员单位的共同努力下,分会团体标准工作逐步获得行业认可。各方单位的持续投入与积极协作,不仅为分会后续标准化工作打下扎实基础,也为推动行业技术规范化发展凝聚了广泛共识、汇集了专业力量。

四、展望未来:系统谋划下一步工作,持续提升标准化效能

以百项标准发布为新起点,新技术分会将继续发挥平台协调作用,凝聚行业共识,整合资源力量,推动标准化工作深入开展。下一步,分会将重点开展以下工作:

1.加强标准质量全过程管控,建立覆盖立项、起草、审查到发布的全链条质量管理机制,明确责任要求,严控内容质量,提升标准的实用性与权威性。

2.优化标准研制过程管理,强化计划管理与节点控制,加强项目跟踪与协调,确保标准编制按时高质完成。

3.强化一对一指导服务,针对重点领域与难点项目,开展专项对接与技术支持,提供编制指导、专家咨询等一站式服务。

分会将继续聚焦新兴前沿领域,深化跨领域协同,不断提升标准的行业认同度与实践价值,为交通强国建设和行业高质量发展提供坚实的标准化支撑。

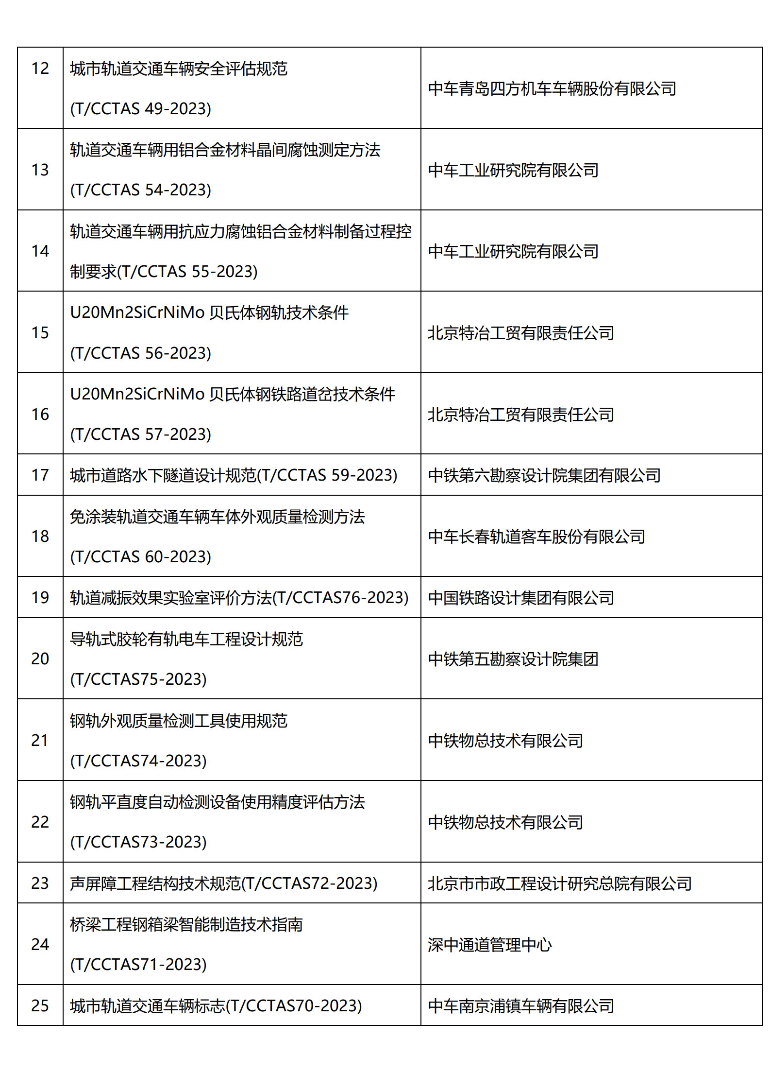
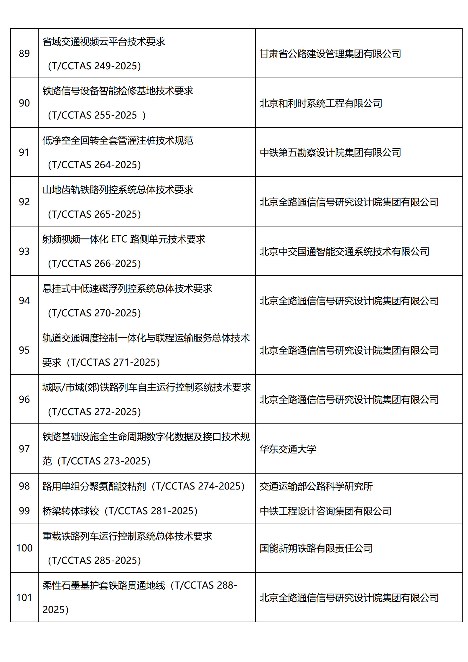
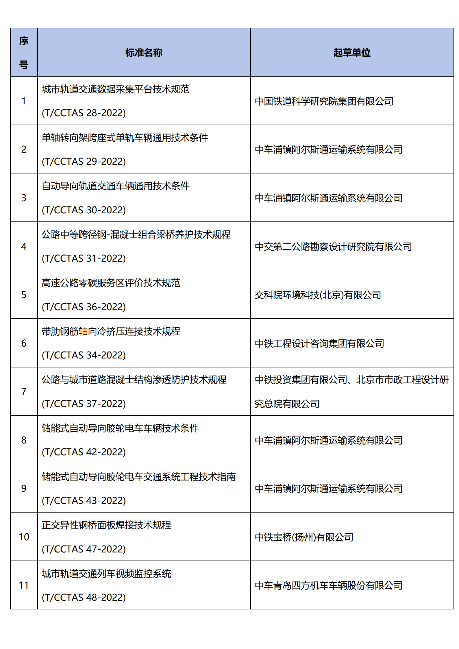
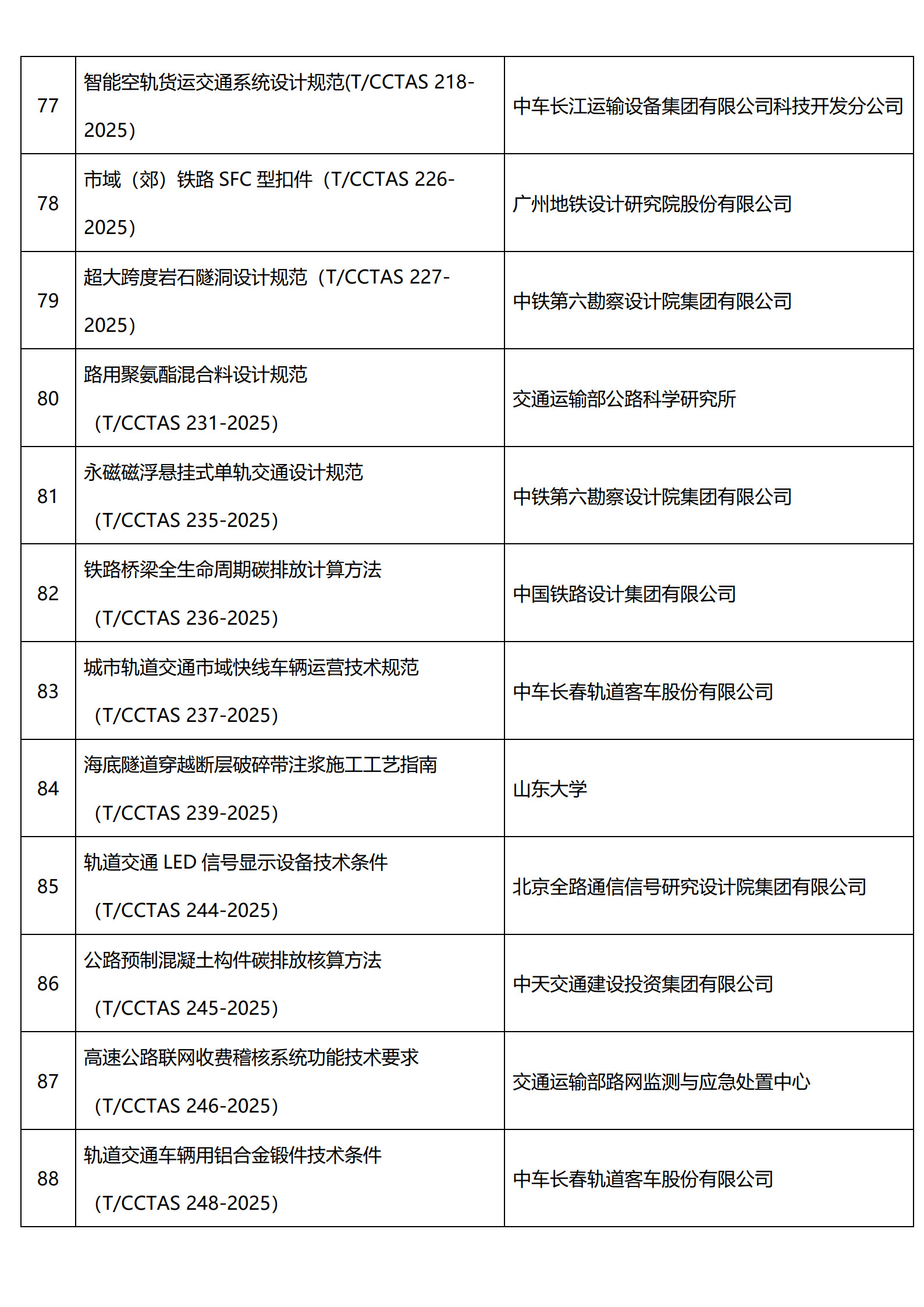
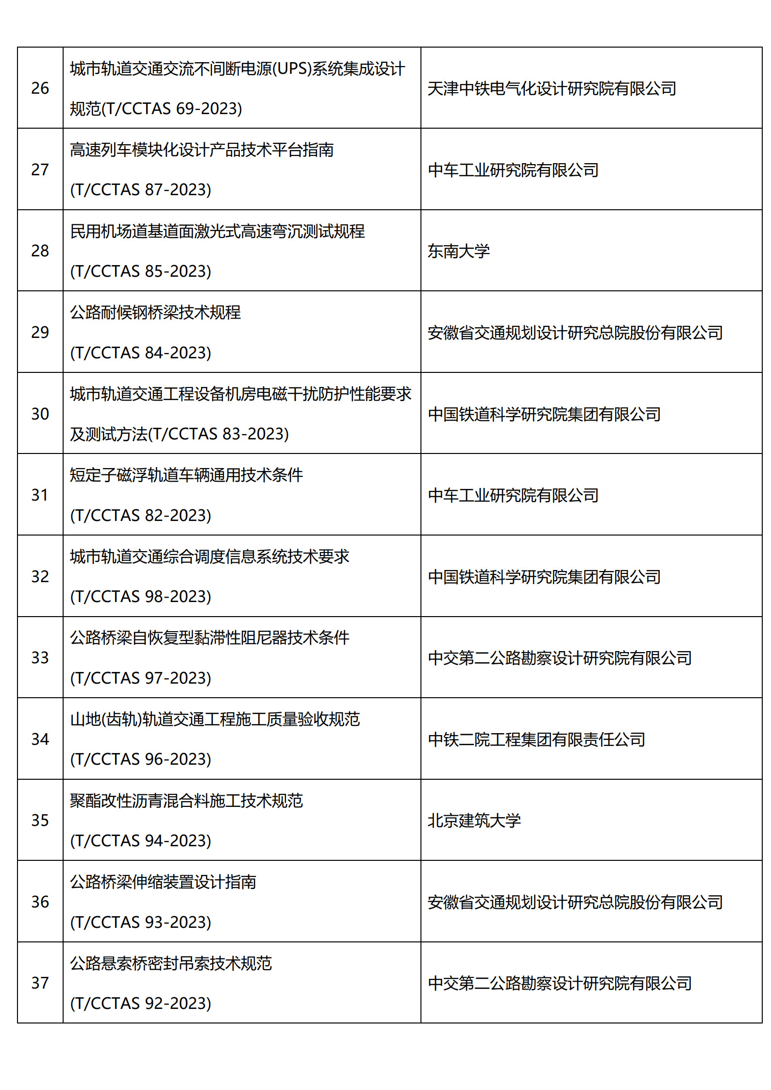
中国交通运输协会新技术促进分会已发布100项团体标准目录

2026年度中国交通运输协会标准化工作正在筹备开展中,欢迎交通业界专家与企业积极推荐和申报。

中国交通运输协会新技术促进分会标准事业部

张保平:15611990175

张   华:15910814997

史丛敏:18510664556

褚丽丽:13552912649

杨   硕:13716536551

吴月烜:15711054196

姚建军:15910372084

耿宏泽:15201219521

赵鑫丹:15701545289

任青梅:13141199217

座   机:010-82890909

 

 

中国交通运输协会新技术促进分会

联系电话:010-82890909

 

 

编辑:杨娜、张华、赵鑫丹、任青梅

校对:武文全、杜小川、张保平 

审核:于丁

最新公告


还没有账号?立即注册
已有账号?